NetShare No Internet: Troubleshooting & Solutions

I.Collectivacademy 6 views
NetShare No Internet: Troubleshooting & Solutions

NetShare No Internet: Troubleshooting & Solutions

Hey everyone, have you ever run into the frustrating “NetShare no internet” issue? It’s the digital equivalent of being stuck in a traffic jam when you’re already late. NetShare is super handy for sharing your phone’s internet connection with your other devices, but when it decides to play up, it can be a real pain. Let’s dive into why this happens and, more importantly, how to fix it. We’re going to break down the common causes and walk you through the troubleshooting steps. This is for all of you, whether you are a tech whiz or someone who just wants to get back to streaming cat videos. So, let’s get you connected again, shall we?

Understanding the NetShare No Internet Problem

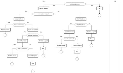
So, what exactly is happening when you see the dreaded “NetShare no internet” message? Basically, your device is connected to the NetShare network, but it’s not actually getting any internet access. This can be super annoying, especially if you’re trying to work remotely, stream a movie, or just keep up with your social media. The problem can stem from a bunch of different things – from issues with your phone’s mobile data or Wi-Fi to problems on the receiving device’s end. Think of it like this: your phone is the internet provider, and your other devices are the customers. If the provider has a problem, the customers suffer. This guide aims to help you pinpoint whether the problem lies with the provider (your phone) or the customer (the device trying to connect).

When we talk about “no internet,” we’re not just referring to the absence of a signal bar. It means that while your device might show a connection, it can’t actually do anything online. You can’t browse the web, send emails, or use any apps that require an internet connection. It’s like having a car but no fuel. Common symptoms include websites failing to load, apps displaying error messages, and generally a sense of digital frustration. The root causes can vary, so the steps you take to fix it will depend on the source of the problem. This guide will help you understand the most common causes and guide you through the fixes.

Now, let’s get into the nitty-gritty. The main culprits behind the “NetShare no internet” issue usually involve things like incorrect settings, problems with the mobile data connection on your phone, issues with the Wi-Fi connection on the receiving device, or even problems with your mobile carrier. We’ll be addressing these issues and more, offering solutions that should hopefully get you back online in no time. Remember, patience is key here, as troubleshooting can sometimes take a bit of trial and error. But don’t worry, we’ll get through it together!

Common Causes and Solutions

Alright, let’s get our hands dirty and start tackling the common causes behind the “NetShare no internet” headache. This section will cover the most frequent reasons your NetShare connection might be failing to provide internet access, and offer straightforward solutions. Think of this as your troubleshooting checklist; follow each step, and you’ll increase your chances of getting everything working smoothly. We’ll look at the usual suspects, including issues with your phone’s mobile data, incorrect settings, and problems on the receiving device. Let’s dig in and get your devices connected!

Mobile Data Issues

First things first: is your phone even using mobile data? This sounds simple, but it’s often the root of the problem. Your phone acts as the internet provider in this scenario, so if it’s not connected to the internet itself, your other devices won’t get any connection either. Make sure mobile data is enabled on your phone. Most phones have a quick settings panel where you can toggle mobile data on or off. Also, double-check that you have an active data plan with your mobile carrier. You can usually check your data usage and plan details through your carrier’s app or website.

Next up, sometimes, the simplest fix works wonders: turn your mobile data off and on again. This can refresh the connection and fix minor glitches. Also, verify that you have good cellular reception. If your phone is struggling to get a signal, it won’t be able to share its internet connection. Move to an area with better coverage and see if that resolves the issue. Lastly, consider Airplane Mode. Toggling Airplane Mode on and then off can often reset your phone’s network connections, which can clear up some problems. Sometimes, a quick reset is all that’s needed.

Incorrect NetShare Settings

NetShare relies on correctly configured settings to function. Incorrect configurations are a frequent cause of no internet issues. Ensure that the NetShare feature is enabled on your phone. The exact steps to enable this vary depending on your phone’s make and model, but it’s usually found in the settings under “Network & Internet” or a similar menu. Now, when setting up NetShare, pay close attention to the settings. You’ll typically have options for the network name (SSID) and password. Make sure these are set up correctly and that the receiving device is using the correct network name and password. Typographical errors can quickly become your nemesis here, so double-check everything!

Another important aspect is the Wi-Fi frequency band. Most phones support both 2.4 GHz and 5 GHz bands. 5 GHz offers faster speeds but has a shorter range. 2.4 GHz has a longer range but may be slower. Make sure that both your phone and the receiving device support the same band. If you’re having trouble connecting, try switching between the bands to see if that helps. Often, the solution is as simple as making sure the settings on your phone are aligned with the capabilities of the device you are trying to connect. Lastly, if you’ve made changes to the settings, be sure to restart both your phone and the receiving device. This allows the new settings to be fully implemented.

Receiving Device Wi-Fi Problems

Let’s not forget about the receiving device – the gadget that’s trying to connect to the NetShare. Sometimes, the issue isn’t on your phone, but on the device that’s supposed to get the internet. First, ensure that Wi-Fi is enabled on the receiving device. This may sound obvious, but it’s an easy thing to overlook. Verify that the receiving device is connected to the correct Wi-Fi network, which is the one created by your phone’s NetShare. Check the Wi-Fi password to ensure that you’ve entered it correctly. The slightest mistake can prevent a connection. Now, sometimes, a simple restart of the receiving device can work wonders. This can clear up temporary glitches that might be preventing the device from accessing the internet. Consider forgetting the network on the receiving device and reconnecting. This can refresh the connection and clear up any lingering issues. Go to your device’s Wi-Fi settings, find the network, and choose to “forget” it. Then, reconnect by entering the password again. Lastly, check for any software updates on the receiving device. Outdated software can sometimes cause compatibility issues with NetShare. Keeping your devices up-to-date helps them communicate effectively.

Advanced Troubleshooting Techniques

Alright, if you’ve gone through the basics, and you’re still stuck with the “NetShare no internet” problem, let’s get into some more advanced troubleshooting techniques. Sometimes, you need to dig a little deeper to find the root cause and come up with a solution. This section will cover more specialized steps, including network resets and checking for carrier issues. Bear with me; we’ll get you connected.

Network Reset

If basic troubleshooting has not resolved the issue, consider resetting your phone’s network settings. This resets the Wi-Fi, mobile data, and Bluetooth settings to their default values, which can often fix underlying connection problems. Bear in mind that this will erase any saved Wi-Fi passwords, so make sure you have those handy. You can usually find the network reset option in your phone’s settings under “General Management” or a similar menu, and look for an option like “Reset network settings.” Before you proceed, back up any important data, just in case. After the reset, you’ll need to re-enter your Wi-Fi passwords and reconfigure any custom network settings. Make sure that you give it some time after the reset to allow it to take effect. Test the connection after the reset to see if it resolves the issue.

Carrier-Specific Issues

Sometimes, the problem isn’t with your phone, but with your mobile carrier. Network outages or temporary problems on your carrier’s end can interrupt your internet connection. Check your carrier’s website or social media accounts for any announcements about outages in your area. You can also contact your carrier’s customer support to ask if there are any known issues. Additionally, ensure that your mobile data plan hasn’t expired or reached its data limit. These types of restrictions can prevent you from using NetShare. Double-check your account details through your carrier’s app or website. Sometimes, the issue might be with your SIM card. Remove your SIM card, clean it with a soft cloth, and reinsert it. This can often resolve minor connectivity issues. Make sure the SIM card is correctly inserted and that it is fully recognized by your phone. Lastly, if you’ve changed carriers recently, ensure that your phone is configured correctly for your new network. You might need to update your APN (Access Point Name) settings. Your carrier can provide you with the correct APN settings.

Preventing the